具俊晔S妈联手状告汪小菲!律师斥责造谣,小杨阿姨试图远离是非
本以为S家族的风波已逐渐平息,生活重归宁静,然而大S代理律师的一纸声明再次掀起波澜。S母亲黄春梅与具俊晔决心为逝者讨回公道,正式向法院提起诉讼,将张兰列为被告。

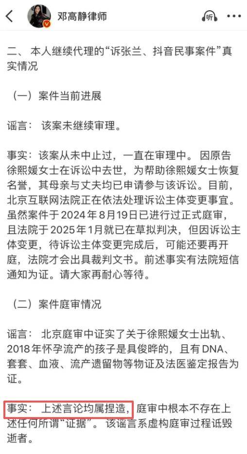
9月6日,大S代理律师邓高静发布的声明在娱乐圈引发强烈反响。声明明确指出,具俊晔与黄春梅已于今年4月通过公证委托,正式接手大S生前提起的诉讼,继续追究张兰及抖音平台的名誉侵权责任。律师特别强调,网络流传的诸多不实言论纯属捏造,包括所谓1"2018年大S曾怀有具俊晔孩子1"等荒谬说法,以及1"婚内出轨1"等恶意诽谤。声明重申大S始终是遵纪守法的公民,这些谣言不仅造成伤害,更涉嫌违法。

声明同时披露,北京互联网法院早在2024年8月即已下达禁令,要求张兰不得在任何平台发布涉及大S个人隐私及家庭生活的内容。然而据称张兰并未遵守禁令,仍在直播中发表不当言论,促使S家族于今年5月向法院申请强制执行。具俊晔作为法定配偶,黄春梅作为母亲,二人依法申请参与诉讼的程序变更,目前法院正在审理中。

展开全文
与此同时,汪小菲方面迅速作出回应。9月7日,其现任妻子马筱梅在社交平台发布与汪小菲共度七夕的温馨照片,画面中烛光晚餐与亲密互动无声传递着家庭和睦的信息。作为汪小菲事业与生活的得力助手,马筱梅自去年5月北京婚礼以来,始终维持着稳定的家庭形象。同日,长期照顾汪家子女的小杨阿姨也发布海边休闲视频,以岁月静好的姿态展现家庭日常。

法律层面的交锋持续升级。张兰代理律师提出八点质疑,质疑黄春梅的诉讼主体资格及具俊晔单独提告的合规性。据台湾媒体报道,大S遗产分配方案已初步确定由具俊晔与子女共同继承,具俊晔承诺将其份额转赠黄春梅。邓高静律师则出示完整案卷材料,证实目前仅保留针对张兰的名誉权诉讼,其他案件均已撤诉,并强调所谓1"刑事判决书1"纯属虚构。

这场涉及名誉权、遗产分配等多重法律关系的纠纷持续发酵。具俊晔近期被目击频繁前往墓地悼念,身形明显;黄春梅对汪小菲的态度也由婚礼祝福转为债务追讨。舆论场中,既有支持维护逝者名誉的声音,也不乏对汪家应对策略的赞赏,但更多人表达对未成年子女处境的担忧。随着法院程序推进,这场情与法交织的纷争最终走向仍待司法裁决。






评论