【中金固收·资产证券化】多资产配置新解:持有型不动产ABS的另类投资价值
来源:中金固定收益研究
多资产配置新解:持有型不动产ABS另类投资价值
低利率环境下,固收产品的绝对收益率不断走低。权益市场波动较大、不确定性上升。而公募 REITs面临资产准入门槛高、资金用途受限、产品灵活性不足等痛点,难以完全满足市场多样化配置需求。持有型不动产ABS的投资价值凸显:锚定非标准化的不动产项目,聚焦长期稳定现金流,通过产品的定制化和长期配置获得另类投资回报。
作为交易所ABS框架下的权益型创新产品,持有型不动产ABS聚焦资产信用、不设主体增信、平层结构设计。底层资产涵盖交通基建、商业物业、新型基础设施、保租房等多元品类,具备很强的市场包容性。在条款结构设计上,兼具创新性与灵活性,既延续了类REITs的部分成熟实践,又借鉴了公募REITs的相关机制,还融入了私募股权投资基金领域的操作经验,形成了差异化产品形态。
持有型不动产ABS的应运而生,既契合多层次REITs市场建设的政策导向,又顺应地方政府财政体系转型的发展诉求;既为资产方提供了盘活存量资产、打通资本闭环的高效路径,也为投资者开辟了分享不动产长期价值的创新渠道。自2023年以来,在监管持续支持、产品结构不断优化、扩募机制落地的多重利好下,市场规模快速扩容,产品发展势头持续向好。
本文将从政策轨迹、产品特点、市场概况、各方视角、关键条款、未来展望等维度,全面解析这一创新品种的发展现状与未来潜力,为投资者提供参考。
供给扩容不及预期,政策不确定风险

一、政策轨迹与发展历程
不同于公募REITs背后漫长的市场呼声与政策的持续护航,持有型不动产ABS的推出更为低调,进程更为快捷,目前还暂未有独立的监管指引出台。
缘起:国办19号文提出进一步盘活存量资产。2022年5月国办19号文《国务院办公厅关于进一步盘活存量资产扩大有效投资的意见》[1]提到:“经过多年投资建设,我国在基础设施和商业物业等领域形成了一大批存量资产,为推动经济社会发展提供了重要支撑。如何有效盘活存量资产,形成存量资产和新增投资的良性循环,对于提升基础设施运营管理水平、拓宽社会投资渠道、合理扩大有效投资以及降低政府债务风险、降低企业负债水平等具有重要意义。”国办 19 号文为破解不动产领域存量沉淀难题提供了核心政策导向与顶层支持,成为持有型不动产ABS推出的重要政策缘起与逻辑起点。
展开全文
概念初现:基金业协会纳入备案范围,首提不动产持有型ABS。2023 年4月,基金业协会每月发布的《企业资产证券化业务备案运行情况简报》[2]中原“类REITs”分类,调整名称为“不动产持有型ABS”分类。2023年9月,基金业协会发布《私募投资基金备案指引第2号——私募股权、创业投资基金》[3]中,要求私募股权基金“投资资产支持证券的,限于不动产持有型资产支持证券。”相关规定为持有型不动产ABS产品创新提供了灵活的政策支持空间。
图表1:持有型不动产ABS与交易所ABS的关系

资料来源:基金业协会,中金公司研究部
首单试点:从受理到发行不到两个月。2023年11月13日,首单持有型不动产ABS“华泰-中交路建清西大桥持有型不动产资产支持专项计划”在上交所ABS分类中受理,2023年12月11日通过审核,2023年12月25日成功发行。这也是经营权类持有型不动产ABS产品成功首发。
官方发声:上交所业务培训和路演宣讲。2024年4月,上交所在上证路演平台进行业务培训和路演宣讲,对持有型不动产ABS产品进行了定位和阐释。此后相关材料成为持有型不动产ABS发展的基本指导意见。持有型不动产ABS是一个标准的资产上市,其发挥的核心功能与IPO和公募REITs是一致的,其定位于与Pre-REITs和公募REITs相衔接的创新品种,突出“资产信用”、坚持“权益导向”。产品设计中创新性提出信息披露、激励约束、流动性支持、资产运营治理、二级交易和扩募等“六大创新机制”安排[4]。
2024年市场发行提速。多单标志性产品落地,展示了持有型不动产ABS的包容性、多元性。
►首单产权类产品发行。2024年6月,“建信住房租赁基金持有型不动产资产支持专项计划”在上交所成功发行,这也是产权类产品的首发。
►深交所跟进。2024年11月,“中信证券-越秀商业持有型不动产资产支持专项计划”在深交所发行成功。
2025年持有型不动产ABS扩募机制试点。2025年5月,上交所发布《关于试点公司债券续发行和资产支持证券扩募业务有关事项的通知》[5],明确规定:“计划管理人对在本所挂牌的存量持有型不动产资产支持证券进行扩募发行并且合并挂牌。扩募发行不涉及设立新的资产支持专项计划。”2025年7月,深交所也发布类似规则《关于试点公司债券续发行和资产支持证券扩募业务有关事项的通知》[6]。2025年9月,“建信住房租赁基金持有型不动产资产支持专项计划(2025年第一次扩募并新购入租赁住房项目)”首单持有型不动产ABS扩募完成。
交易所持续加强对持有型不动产ABS的分享和宣介。上交所已组建专班,与各地政府主管部门联合开展专项培训会,在全国重点区域和领域宣介持有型不动产ABS。比如,2025年1月17日,上交所举办发行人路演第二十三场——持有型不动产ABS专场[7]。2025年6月,上交所债券业务中心在《沪市持有型不动产资产支持证券产品示例(附业务问答)》中对于持有型不动产ABS相关问题进行了集中解答。2025年10月,中证指数公司联合上交所、深交所主办持有型不动产ABS专题交流会[8]。
图表2:持有型不动产ABS目前遵循交易所ABS现有的政策框架体系

资料来源:证监会,基金业协会,上交所,深交所,中金公司研究部
二、定义与特点
1、交易所ABS框架下的权益型创新产品
政策层面尚未公开出台明确的规则或指引给予持有型不动产ABS具体定义。我们理解其是在企业资产证券化框架下,以不动产项目的持续运营现金流为基础,通过设立资产支持专项计划向合格投资者募集资金的场内标准化的权益型产品。
上交所公众号刊文引用相关文章指出:持有型不动产ABS又称“机构间REITs”[9],可以理解为持有型不动产ABS的一个官方称谓。我们理解“机构间”强调面向合格机构投资者,同时将条款和定价交由资产方和投资者决定。“REITs”表明了这是多层次REITs市场建设的一层。
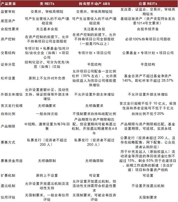
此外,市场上也自发称之为“私募REITs”,都是对同一事物的不同称谓。为了叙述方便,本文统称“持有型不动产ABS”,并着重与交易所ABS(尤其是类REITs)、公募REITs进行对比分析,明晰其产品特点。
2、聚焦资产信用,不设主体增信,平层设计,资产多元,条款灵活
制度基础层面,仍遵循资产证券化领域现行法律框架要求。持有型不动产ABS是在资产证券化框架下推出的创新产品,产品的载体和法律定位是资产支持专项计划。持有型不动产ABS属于交易所发行的标准化ABS产品。发行方式为私募,产品的交易机构、参与主体和发行流程都适用交易所ABS的相关规定。
产品定位于权益产品。这是持有型不动产ABS与其他ABS最大的区别,交易所其他ABS的定位是固定收益类产品,持有型不动产ABS强调资产信用、不设置主体增信,定位于权益产品。此外,产品定位于Pre-REITs和公募REITs之间,递进关系表现在产品标准化程度和流动性逐渐提升,对发行主体、资产类别、资产成熟度和合规性要求逐渐提高。
底层资产更具包容性。持有型不动产ABS底层资产同交易所ABS一样需要满足现金流独立、持续、稳定、可预测,且来源应合理分散等准入门槛,申报后需通过监管审核方可发行。但底层资产类别更加多元化,涵盖所有公募REITs的资产范围,以及当前公募REITs只能作为配套入池的写字楼、酒店等资产也可以独立发行持有型不动产ABS。且合规性和稳定性要求更加灵活,监管审核聚焦底层资产基本的合规性,满足交易所ABS相关规则即可。底层资产规模和收益率不设硬性标准,没有首发规模和现金流分配率的最低要求。
交易结构承袭类REITs,普遍采用“专项计划+项目公司”的双SPV模式,并通过股债配比的方式搭建交易架构。具体而言,原始权益人将目标底层资产注入项目公司,实现资产权属特定化、清晰化。专项计划募集资金购买项目公司全部或者多数股权,通过发放股东借款或者受让原负债的方式构建债权,实现对底层资产的实际控制,同步实现以股东分红和债权利息的形式实现向投资者的分配。其中也涉及合理的股债配比以实现税收优惠、资产控制等目的。资产控制和融资杠杆上相对宽松,允许不持有项目公司全部股权(一般70%以上),允许项目公司配备一定比例杠杆(一般不超过50%)。
交易结构上预留了与公募REITs衔接的可能。持有型不动产ABS的交易结构与公募REITs的“公募基金+专项计划+项目公司”相比,更加简化,同时也预留了衔接空间。假若未来需要实现公募化发行,我们理解可以通过公募基金受让持有型不动产ABS全部份额、购买项目公司100%股权等方式实现“私”转“公”。
图表3:持有型不动产ABS的一般交易结构

注:Wind,中金公司研究部
平层为主,不通过结构化设计增厚优先级权益。传统的ABS一般设置结构化分层,存在优先劣后的兑付顺序,靠后层级为靠前层级提供信用增级。持有型不动产ABS的平层设计主要是为了弱化投资者对收益保障的预期。
强调资产信用,不能在产品端设置差补、保证担保等刚性增信措施。传统交易所ABS尤其是非小额分散类的ABS,普遍设置流动性支持、差额支付、保证担保等主体增信措施。但持有型不动产ABS明确要求不能设置刚性主体增信措施。
无自持和战配比例要求。与公募REITs相比,无战配比例要求和募集资金用途要求。与其他交易所ABS相比,无原始权益人自持比例要求。
无信用评级要求,可能会有投资评级(ir/pr)下标的评级。传统的ABS一般会有信用评级,关注的是证券的偿付能力和违约风险。持有型不动产ABS的投资评级,评估的是投资本金回收的可能性、产品IRR大于无风险利率的可能性。
图表4:持有型不动产ABS与类REITs、公募REITs的主要区别

资料来源:Wind,发改委,证监会,基金业协会,上交所,深交所,中金公司研究部
三、市场情况
1、一级发行加速,交通基建为主,央国企为主,发行审核速度快
持有型不动产ABS发行提速。截至2025年11月25日,持有型不动产ABS累计发行18单,累计发行规模270.6亿元。2025年,持有型不动产ABS发行12单,122.3亿元,同比增长92%;同期公募REITs上市19只,募资规模383.3亿元,持有型不动产ABS与公募REITs的规模差距在缩小。
底层资产以交通基础设施为主。持有型不动产ABS底层资产涵盖经营权和产权类,经营权类占比稍多(58%)。底层资产多样,包括交通基础设施、商业物业、能源基础设施、新型基础设施、仓储物流、保租房、园区基础设施和市政环保等
►目前第一大底层资产是交通基础设施,占比43%。又以高速公路为主,截至目前已发行安江高速、九永高速、广明高速3单,合计96.9亿元。可能主要在于高速公路资产规模大、成熟度高,现金流稳定可预测,政策支持力度较大,发行方诉求强烈。
►排名第二的是商业物业,占比18%。已发行人保诺德、铁建持有、越秀商业3单,合计48.3亿元。写字楼、酒店等资产也可以独立发行持有型不动产ABS,潜在需求较为旺盛。
►能源基础设施占比10%。已发行四川能源水电、远景新能源风电2单,合计28.3亿元。
►新型基础设施占比7%。主要是数据中心,已发行世纪互联、万数一期2单,合计19亿元。
►仓储物流占比7%。目前已发行外高桥集团的工业厂房一单,18亿元。
►保租房占比6%。主要是建信住房租赁的首发和扩募,合计16.2亿元。
►园区基础设施占比5%。已发行象屿产业、无锡传感2单,合计12.2亿元。
►市政环保占比4%。已发行首创水务、青岛水务2单,合计12亿元。
原始权益人以央国企为主。发行方涵盖了央企、国企、民企、中外合资企业及地产私募基金等多元主体。央企占比6成,国企占比25%(含地方城投)。对央国企而言,持有型不动产ABS是响应政策号召、盘活存量资产的重要途径;对地方城投来说,是打开融资渠道的有效选择;对地产私募基金而言,则成为重要的退出渠道。民企也有2单,可能主要在于利用其改善现金流,畅通资本循环。
计划管理人阵营中,保险资管机构的参与尤为亮眼。除传统的券商和基金子公司之外,2023年3月起保险资管也可以担任交易所ABS的计划管理人。目前人保资产、太平洋资产、泰康资产等机构均已参与发行。可以看出持有型不动产ABS既为保险资管机构提供了牌照功能落地的场景,也助力其实现投融资业务的联动发展。
发行审核速度较快。已发行的18只持有型不动产ABS,平均通过发审会的时长为2.7个月,最短为0.86个月,最长为7.3个月。产品审核周期较短,发行效率较高。
图表5:持有型不动产ABS发行规模

注:数据截至2025年11月25日
资料来源:Wind,中金公司研究部
图表6:已发行持有型不动产ABS的基础资产大类分布

注:数据截至2025年11月25日
资料来源:Wind,中金公司研究部
图表7:已发行持有型不动产ABS的基础资产细分类型分布

注:数据截至2025年11月25日
资料来源:Wind,中金公司研究部
图表8:已发行持有型不动产ABS的原始权益人性质分布

注:数据截至2025年11月25日
资料来源:Wind,中金公司研究部
图表9:已发行持有型不动产ABS的计划管理人分布

注:数据截至2025年11月25日
资料来源:Wind,中金公司研究部
图表10:已发行持有型不动产ABS审核速度较快

注:数据截至2025年11月25日
资料来源:Wind,中金公司研究部
2、二级活跃度有提升,产品流动性分化
2024年9月开始二级活跃度提升。2024年9月之前,二级成交较少,9月起,成交规模显著提升,2024年全年成交9.96亿元,70笔。截至2025年11月18日,2025年成交规模46.26亿元,成交笔数122笔,同比提升382%和110%。成交规模靠前的产品主要有铁建持有(商业物业)、建信长租(保租房)、中交安江(高速公路)、中交九永(高速公路),成交规模分别为22.7亿元、11.8亿元、4.3亿元和3亿元。
成交价格大多在100元以上。除中交清远一笔成交价为98.18元,中交九永一笔成交价为99.94元,远景新能源一笔成交价在99.93元之外,其余成交都高于100元。活跃度较高的建信长租成交价格在100.26-107.5元之间,区间相对较广。铁建持有成交价格在100.23-103.69元之间。
流动性呈现分化。从2025年的年化换手率角度来看,铁建持有的换手率最高,达到300%。其次为建信长租和无锡传感产业园,分别为83%和78%。我们认为建信长租的高流动性主要在于底层资产的稳健性、投资者结构的主动管理以及扩募发行。铁建持有和无锡传感产业园可能在于偏债属性更强。二级交易的投资机构主要是理财和券商自营。和类REITs相比,除个别产品外,流动性也稍弱。
中证指数公司为市场机构提供持有型不动产ABS的估值服务,各家做市商也有自己的定价测算体系。二级市场活跃度机制是交易所为持有型不动产ABS制定的六大机制之一。估值定价锚和做市商机制有助于提升二级市场的流动性。
►中证目前采用现金流贴现的方式进行估值,折现率采用关键期限国开债+固定利差,根据发行文件、存续期报告提供的现金流、资产估值以及无风险利率波动进行调整,用于公允价值计量和二级市场交易参考。
►做市商一般也有自己的定价测算体系,指导二级市场的交易和做市。
图表11:持有型不动产ABS月度二级成交情况

注:数据截至2025年11月18日
资料来源:Qeubee,中金公司研究部
图12:持有型不动产ABS二级成交价格基本在100元以上

注:数据截至2025年11月18日
资料来源:Qeubee,中金公司研究部
图表13:持有型不动产ABS和部分类REITs2025年化换手率对比

注:数据截至2025年11月18日,类REITs包括银行间和交易所市场
资料来源:Qeubee,中金公司研究部
四、各方如何看待持有型不动产ABS
1、构建多层次REITs市场的重要一环
当前国内资本市场在不动产领域已经有较多的实践,从Pre-REITs、CMBS、类REITs到公募REITs。整体而言,资本市场中债权类产品相对更多,权益类产品仍然相对单一,供给有限。构建多层次REITs市场需要针对不同生命周期的资产、不同发展阶段的发行主体、不同风险收益偏好的投资者提供多样化的资本市场工具,持有型不动产ABS是其中的重要一环,可以补位权益供给。
图表14:不动产证券化中权益类产品相对较少
注:数据截至2025年11月25日
资料来源:Wind,CNABS,中金公司研究部
2、助力财政体系转型,强化资产经营与风险管控的关键抓手
地方政府正推动财政体系从传统土地财政,向以资产经营为核心的综合财政模式转型。例如湖北省推行“三资三化”改革,通过全面梳理“资源、资产、资金”,完成资产的“确认、确权、确值”全流程规范,在此背景下,资产证券化尤其是不动产证券化的价值愈发凸显,成为地方盘活存量资产、夯实国企经营基础、强化财政风险管控的关键抓手。
3、盘活存量资产,打通资本闭环的高效路径
对资产方而言,持有型不动产ABS既具备标准化的共性优势,同时各主体基于自身诉求亦有差异化的选择考量。
(1)共性
►1)底层资产类型更具包容性,拓宽权益融资渠道。底层资产无最低分配率要求,不同运营周期的资产都有资产盘活的可能,尤其在写字楼、酒店等单独资产上具有盘活资产需求的资产方也可以通过持有型不动产ABS让资产上市。
►2)结构设计和产品条款灵活。资产方可以保留项目公司的杠杆资金,做到“带债发行”。可通过设置运营管理及其他控制权条款调整对底层资产的控制灵活度。
►3)申报流程可预期性强,发行难度较低。持有型不动产ABS的审核流程参照交易所ABS执行,发行周期相对较短。
►4)打造专业化资产流转平台。持有型不动产ABS的价值不仅仅是单纯的融资,更可以优化资产负债结构、打通“投-融-管-退”资本闭环、提升综合运营能力,其意义远超“盘活存量”的基础范畴,可以成为驱动发行方从“资产持有”向“资本运作+专业运营转型”的重要载体。
► 5)募集资金用途限制少。
(2)个性
央国企:聚焦融资成本和合规性,契合考核与监管要求。近年来,国资委推行的央企经营业绩考核的“一利五率”核心指标体系,对央企的盈利能力、营业收现率、资产负债率等方面提出了新的要求。加之75号文严控央企担保额度,ABS相关增信措施也纳入融资担保管理范畴。因此,央国企在融资工具的选择可能优先考量融资成本合理性与操作合规性,力求在满足考核体系和监管政策的前提下,最大化融资效益,优化资本结构与财务状况。
非国企:侧重资产定价与条款谈判,平衡收益与自主决策权。非国企的信用基础相对较弱,资产定价的准确性直接影响投资者吸引力,同时关联融资规模、融资成本及资本市场信号传递效果。条款设计上,可能需要兼顾投资者回报需求与自身运营收益空间。如果想保留运营端的独立决策权,还需针对性设置;退出机制的规划,也要匹配自身的战略规划和资金状况。
新能源与新基建发行人:以运管能力为重要谈判筹码。风力发电厂、光伏发电站、数据中心等新能源与新基建不动产,其收益高度依赖长期稳定的运营,运营管理能力直接决定了现金流的稳定性。优秀的运营管理可通过提高效率、降低成本、延长资产寿命等路径提升资产价值,进而增强对投资者的吸引力。这类发行人布局持有型不动产时,成熟的运营管理能力不仅是资产增值的核心支撑,更可以成为条款谈判中的关键筹码。
地产私募基金:聚焦退出通道与资产增值。作为专注不动产领域的投资主体,持有型不动产ABS是地产类私募基金重要的退出渠道,能帮助其实现存量资产盘活与资金循环。
4、配置多元资产,分享不动产长期价值的创新渠道
低利率环境下,固收产品的绝对收益率不断走低。权益市场波动加大、不确定性上升。而公募 REITs 面临资产准入门槛高、资金用途受限、产品灵活性不足等痛点,难以完全满足市场多样化配置需求。持有型不动产ABS的投资价值凸显:锚定非标准化的不动产项目,聚焦长期稳定现金流,通过产品的定制化和长期配置获得另类投资回报。
►低波:底层资产往往具有相对稳定的现金流,产品端作为私募发行的标准化品种,可采用第三方机构估值,二级市场波动较小,市值波动带来的管理压力显著降低。
►高息:收益组成包括底层资产的运营收入、资产的增值收益,以及可能的二级市场交易价差。同时可通过保留一定比例的杠杆增厚投资回报。预期年化回报率为中至中高个位数%。
►长久期:期限相对较长,一般与底层资产匹配,有开放期的一般在3-8年。
►定制化:投资者可参与到产品条款的定制化设计中,产品创新更加灵活。
►差异化:区别于传统固收类资产,可优化投资组合,为分散风险拓宽选项。
图表15:不动产证券化产品的投资属性对比

注:数据截至2025年11月25日,CMBS和类REITs包括交易所市场和银行间市场
资料来源:Wind,CNABS,中金公司研究部
(1)保险资金
投资价值:产品的长久期特征与保险资金的久期需求高度匹配,可以有效缓解“长钱短配”的久期缺口。稳定的现金流与保险资金追求“安全优先、稳健增值”的核心诉求契合。收益水平高于传统固收资产,可作为非标资产的替代选择,丰富保险资金的另类投资组合。大资金还可以通过运营管理委员会介入底层资产的运营,提升对底层资产运营管理的把控力。
核心关注:1)久期匹配与现金流稳定性:重点关注产品的实际期限是否与负债端久期匹配,关注现金流的稳定性,以应对保险资金的赔付等刚性支出需求。2)底层资产的质量与合规性:关注底层资产的稀缺性、产权完整性和运营合规性,关注资产的抗周期能力,确保在长周期中仍能稳定运营。3)收益相较可比产品是否有吸引力。4)可获配份额及持有比例是否具备对底层资产的把控力。
(2)银行理财
投资价值:持有型不动产ABS估值相对稳定,不会对理财产品估值造成较大的波动。绝对收益相对较高。期限和退出方式具备灵活性,可定制化设计匹配理财的需求。同时,产品通过证券化方式实现不动产投资的轻量化配置,无需直接持有不动产产权,帮助银行理财实现分享不动产长期增值收益,又规避了实物资产运营管理的复杂性。
核心关注:1)产品退出机制:是否可以满足期限要求,是否具备二级交易的可能性,确保理财未来可能的赎回情况。2)资产端和产品端估值的合理性和稳定性:是否具备外部估值作为参考,估值的逻辑是否合理、估值是否稳定,以确保理财产品估值的稳定性。3)收益相较可比产品是否有吸引力。
(3)券商自营
投资价值:期限和退出方式具备灵活性。在产品推介初期是否可深度参与产品条款设计,获得更有利的投资条件。收益相对较高、估值稳定且波动较低。
核心关注:(1)产品的退出机制,二级市场的流动性。(2)是否能参与条款的设计,最终的条款是否能保障投资者的利益。(3)收益相较可比产品是否有吸引力。(4)资产估值的合理性和稳定性,确保安全和可持续性。
(4)产业资本
投资价值:产业资本在资产筛选与价值判断能力更具优势,能精准识别底层物业的运营潜力与增值空间。产品退出机制灵活,可适配产业资本的中长期资金规划与流动性需求。现金流具备稳定性,与产业资本追求稳健增值的需求契合。
核心关注:1)激励博弈与利益绑定:资产方与产业资本在资产运营目标、收益分配比例、增值收益共享机制等方面的激励是否一致,能否通过条款设计实现双方长期利益绑定。2)条款协商效率与核心诉求落地:产业资本对不动产运营细节、风险点的认知更深入,与发行方在交易结构、风控措施、资产处置权限、信息披露要求等条款上易产生分歧,关注条款谈判的达成效率,以及核心诉求(如运营干预权、重大事项否决权)能否在最终条款中落地。
(5)资管产品
投资价值:作为公募REITs的重要补充,持有型不动产ABS为基金专户、券商资管、信托等提供了多元化的不动产证券化投资标的。此类产品允许以弱流动性换取更高的风险调整后收益,与资管产品追求“收益增厚”的核心目标高度契合。此外,产品个性化的条款设计和风险收益安排适配资管产品针对不同委托人的定制化投资需求,进一步拓宽资管规模。
核心关注:1)产品合规适配性:关注产品性质以及交易结构中是否存在多层嵌套等合规风险。2)收益性价比与风险补偿:对比同类产品的收益水平,评估弱流动性对应的风险补偿是否充足。3)委托人资金的核心诉求匹配:因背后资金多为保险、理财、企业资金,需同步满足此类资金对安全性、收益稳定性、久期匹配的核心要求。4)退出机制与流动性安排:关注产品的退出路径,避免因流动性受限导致资管产品面临赎回压力时无法及时变现。
五、关键条款
基于产品权益定位的特点,持有型不动产ABS在条款设计上兼具创新性与灵活性。既延续了类REITs的部分成熟实践,又借鉴了公募REITs的相关机制,还融入了私募股权投资基金领域的操作经验,形成独特的条款体系。我们通过对比部分关键条款与传统交易所ABS、公募 REITs的差异,梳理出其核心设置逻辑,并提炼出投资者在决策过程中需要重点关注的要点。
1、期间收益
交易所ABS属于固定收益类产品,收益核心依赖约定的固定偿付安排,固收属性明确。而持有型不动产ABS的收益来源更为多元,涵盖底层持有型不动产的运营收入、资产本身的增值收益,以及可能的二级市场交易价差,收益具有相对不确定性。
投资者对这类产品的核心诉求是“收益稳定可预期”,且对合理范围内的波动具备一定容忍度。因此,除了重点考察底层资产本身的稳定性,还需格外关注产品是否设置收益平滑相关的特殊条款,以此对冲收益波动风险,保障预期收益的实现。
(1)业绩对赌机制
基本设置:业绩对赌承诺人对一定时间段的底层资产运营业绩提供对赌承诺,若是某个业绩对赌结算周期内底层资产运营现金流低于对赌结算目标值,则会触发诸如退回运营管理费、支付业绩对赌金、向市场化投资人倾斜分配等条款。
核心关注:业绩对赌目标值的合理性,是否过于容易而不具备激励约束作用。
(2)倾斜分配机制
基本设置:原始权益人或其关联方可参与持有型不动产ABS的份额认购或者保留一部分项目公司部分股权,形成风险共担机制。在现金流分配机制上,优先分配给市场化投资人,再向原始权益人及关联方分配。
核心关注:倾斜分配机制中门槛收益率的合理性,是否在存续期和处置期有不同的安排,是否有动态比例调整安排以满足不同的缺口。
(3)运营绩效考核与激励
基本设置:持有型不动产ABS引入资产运营机构,负责对底层资产运营管理实现收入增长。同时设置激励约束机制,激励资产运营机构提升运营管理能力。一般设置运营达标值和预期值实现奖惩:没有达到最低的考核目标(达标值),扣减运营管理费、原始权益人放弃投资收益等方式补足投资者收益缺口;对于超过预期值的部分,计提浮动绩效费。
此外,部分产品也可能设置整改机制,如底层资产某一报告期业绩未达标时,给予一定期限的整改期,如若整改期内未实现整改完成,可能触发不同的情形如:①触发特别处分事件;②退出分配顺序调整;③运营业绩奖励费延迟或豁免支付。
核心关注:关注运营管理机构的专业能力、历史业绩和战略规划。运营绩效考核的达标值和预期值的合理性,综合产品规模的大小考虑运营绩效考核的实质作用,以及整改与奖惩机制的有效性。
2、治理与决策
产品治理与决策上分层分级管理,投资人有参与治理权。传统交易所ABS的最高权力机构是持有人大会,一般只在重大事项发生时召开,日常由计划管理人承担产品管理职责。持有型不动产ABS参照公募REITs,依据日常运营情况灵活设置决策机制。可以通过定制条款、机制设置来满足部分机构投资者深度参与项目管理的需求。
基本设置:产品存续期间的事项分层分级,形成类似“持有人大会—计划管理人—运营管理机构”或“持有人大会—运营管理委员会—运营管理机构”的多层次治理结构。重大事项决策权仍在持有人大会。如果设置运营管理委员会的,管理委员通常由计划管理人、运营管理机构、核心投资人组成,作为持有人大会的常设机构,负责处理产品日常管理事务。
核心关注:投资者需清晰认知自身在产品治理架构中的权利边界和影响力。明确参与运营管理委员会的最低持有比例要求,厘清委员会的席位分配规则、议事机制和决策权限。综合评估在重大预算审批、运管机构更换等关键事项中,能否有效行使治理决策权。
3、信息披露
持有型不动产ABS的信息披露基本遵循交易所ABS的相关规定。但也存在特殊之处:
►大多数产品会定期(季度或半年)披露财务数据以及底层资产的关键运营指标(比如入住率、平均租金)等。
►定期定向披露资产支持证券份额净值,作为二级市场的定价参考。
►设置常态化的投资者沟通渠道,可根据投资者诉求补充披露投资者关切事项、提升定期报告披露频次等。
4、扩募机制
扩募机制是持有型不动产ABS区别于类REITs等不动产类ABS的核心要素之一。使得持有型不动产ABS成为了与公募REITs类似的能够帮助资产方持续盘活存量资产、扩大投融资规模的平台型工具,投资者对于有意愿持续扩募的持有型不动产ABS的投资考量因素也应相应优化。
基本设置:发行时的专项计划说明书中,可预留扩募相关机制,包括但不限于专项计划扩募的发起、流程、资产要素、方案制定与审议、发行与投资、提前终止安排等。
核心关注:发行方扩募意愿、扩募资产储备、扩募意图与诉求,对于资产和产品平台的长期管理能力等。
5、退出机制
退出保障机制与类REITs类似,但基于权益定位有特殊之处。持有型不动产ABS底层资产大多为重资产、回报周期长,产品期限原则上与底层资产存续期限匹配,具有长久期的特点。但相较公募REITs流动性可能较弱,投资者可能更希望有可控可预期的退出路径。实现方式可能有:
(1) 开放退出和流动性支持机制
基本设置:每一定周期设置开放期,投资者可申请退出。做市商发挥做市职责撮合交易,同时可能还会配套流动性支持机构提供回购支持。退出价格除随行就市外,也可能设置为基于管理人发布的资产支持证券份额公允价值参考净值确定交易价格。此外,每次开放退出时,可能会对开放退出的份额设置上限,以预防因份额集中抛售而引发的流动性冲击和价格剧烈波动。
核心关注:为了满足权益属性,开放退出可能属于发行人的权利而非义务。开放退出的前提条件(是否与资产质量、对赌方资质挂钩)、频率、周期是否合理,可能需要结合底层资产的稳定性和期间收益条款综合判断。关注开放退出支持的额度限制是否满足可能的退出需求,退出是否有一定代价。
(2) 优先收购权
基本设置:在发生特定情形的时候,比如产品达到一定的年限、投资收益持续没有达到预期,原始权益人可收购全部基础资产,提前终止专项计划,通过清算实现投资者的退出。对于收购价格,部分产品设置豁免表决的行权价,该价格基于与约定的某份资产评估报告一致的收益法计算公式和参数计算。
核心关注:一般优先收购权是原始权益人的权利而非义务。优先收购是否存在豁免价,结合资产价值的弹性考虑豁免价格的合理性。
(3) 转公募REITs发行
基本设置:一般会将转公募发行设定为持有人会议的决议事项,相关事项表决通过后,计划管理人按照相关方案进行调整,统筹投资者的份额转让实现投资者的退出。
核心关注:结合底层资产的合规性、现金流稳定性、原始权益人配合意愿、投资者结构等要素,叠加对未来政策和市场环境的前瞻性预判,综合评估转公募发行的可行性。
(4) 市场化处置
基本设置:一般是极端情形下,比如产品投资收益没有达到预期、发生对运营收入重大影响事件、流动性支持机构或回购义务人未能履约等,持有人大会可以对处置资产的决议进行表决,通过后通过处置资产或份额拖售实现退出。
核心关注:资产估值的合理性及未来的再融资能力。此外也需要关注产品中是否安排询价报价、做市、管理人撮合等二级市场活跃机制,结合底层资产的质量和现金流稳定性判断二级交易退出的可能性。
6、估值与定价
持有型不动产 ABS 的估值定价核心取决于资产基本面与定价逻辑两大维度综合考量。
底层资产质量方面,投资者需通过实物、市场、合规等多维度进行深度尽调。资产实物需重点核实不动产地理位置、规模/产能、配套设施等核心属性,评估其长期价值与维护成本。市场层面需分析资产的市场竞争力、区域供需格局、收入结构合理性(如集中度、行业分布)、收租/收费条款细节、结算与回款周期,以及付现/非付现成本、资本性开支等支出,判断现金流的稳定性与可持续性。合规层面则需确认资产权属,排查是否存在潜在合规瑕疵,梳理配套风险缓释措施的有效性,这是保障估值可靠与投资安全的核心前提。
估值定价逻辑构建方面,投资者需结合资产特性与产品条款进行测算。①可选取市场可比交易案例作为参考基准,基于尽调确认的现金流数据进行独立的资产估值测算。②充分进行底层资产现金流的预测分析和压力测试。由于每单产品可能涉及到的不同的退出选择权、倾斜分配、运营管理费奖惩机制或对赌条款等,投资者应充分考虑不同开放期选择退出对应的收益情况,以及不同业绩完成情形下经过条款调节后的现金分配水平。③也需充分考虑产品私募发行的属性。相较于公募REITs,其二级市场流动性相对有限,定价时或应考虑合理的流动性风险补偿。
7、其他
(1)资金混同风险
交易所ABS常见的现金流归集路径是“收款账户—监管账户—专项计划账户—登记结算机构指定账户—持有人资金账户”。由于一般由原始权益人担任资产服务机构,资金收款账户存在一定的混同风险。
公募REITs一般会设立项目公司独立运营账户用于接收运营全部收入,运营账户中的资金仅能专项用于向监管账户(基本户)转付,不得向其他账户支付,运营、管理、财务等成本费用支出均从基本户向外支付。
整体而言,持有型不动产ABS的混同风险可能介于类REITs和公募REITs之间。
基本设置:持有型不动产ABS的现金流归集路径一般也是“收款账户—监管账户—专项计划账户”的路径。是否设立收款账户因产品而异。
核心关注:设置收款账户的,需要关注资金划转的频率,考虑极端情况下的最大可能损失。收款账户端的收支两条线一定程度上可以缓释混同风险。有了监管账户也并不是万无一失,关注监管协议的安排是否有效把控住了现金流。
(2)原始权益人自持份额和锁定期限
虽然没有强制规定,但在产品设计中,为与投资者保持利益绑定、实现风险共担,原始权益人及其关联方通常会选择适度自持产品份额。需重点关注其自持比例的合理性及锁定期限的设置。
或可参照公募REITs及ABS的自持规则,结合资产特性和核心条款,构建适配的标准。公募REITs明确要求原始权益人至少自持20%并且锁定5年,超过20%的部分锁定3年。信贷ABS一般要求自留比例不低于5%,可选择水平或垂直自持,风险自留部分不得转让。交易所ABS可参照执行,一般自持次级且不得转让,但存在风险自留豁免情况。
六、未来展望
市场容量具备广阔的想象空间。作为参照,公募REITs试点4年多以来,上市70余只,市值超2000亿元。而截至2025年11月25日,运行2年的持有型不动产ABS除已发行的270余亿元,还有近 40 只产品处于申报审核阶段(其中 10 只已获无异议函),涉及规模约 800 亿元。当前,产品的发行规模与储备规模合计近1100亿元,与公募REITs的差距在逐步收窄。我们认为,在政策支持与资产方供给旺盛的双重利好加持下,持有型不动产ABS市场具备广阔的发展空间。
图表16:持有型不动产ABS未来供给情况

注:数据截至2025年11月25日
资料来源:上交所,深交所,中金公司研究部
投资人池子有待进一步扩大。当前阶段持有型不动产ABS的投资群体已经由最初的保险资金、银行理财向券商、基金、信托机构和产业资本等拓展。但相较别的大类资产仍然相对有限,且各类型的机构数量也有待提升。
市场流动性有待进一步改善。当前持有型不动产ABS个券的流动性参差不齐,仍然有进一步提升的空间。除了市场需持续扩容、扩大投资人群体。还需要:(1)完善做市机制。做市商提供二级市场报价和大宗撮合服务来维护价格稳定,增强市场信息。(2)强化信息披露的及时性和有效性(当然也需要考虑管理人的成本),让投资者及时获取底层资产运营情况,降低定价难度,提升二级市场流动性。
市场定价锚有待进一步成熟。多元化的资产类型、宏观经济环境的波动,都提升了估值与参数设定的难度。而公募REITs的常态化发展、市场大宗交易的落地都将为持有型不动产ABS提供更加丰富的定价参照。我们认为,未来随着资产方和资金方在大量的交易和谈判中深化共识,以及二级市场流动性的不断提高,市场化价格锚将逐步明晰,助力市场长期稳健发展。
多层次REITs市场的协调发展,持有型不动产ABS并非一定要转“公”。Pre-REITs、持有型不动产ABS和公募REITs相辅相成,从资产的成熟度、资产的期限、资产的投资人群体和资产的流动性方面各有侧重,更多是互补作用,共同构成广义的多层次REITs市场。持有型不动产ABS未来的发展方向可以是私募转公募,也可以形成独立市场,与公募REITs、Pre-REITs形成并列和互补,成为投资者参与不动产领域投资的重要选择之一,而非仅仅作为公募REITs市场的资产培育池。
如有需要、时机成熟,可以推出独立监管规则文件指引体系。明确的监管指引有助于维护市场秩序,保护投资者权益。目前持有型不动产ABS还暂未有独立的监管指引出台,期待监管指引的推出使市场更加规范,促进持有型不动产ABS市场的长期健康发展。
本文摘自:2025年11月27日已经发布的《多资产配置新解:持有型不动产ABS的另类投资价值 》
魏真真 分析员 SAC 执证编号:S0080523070021
张星星 分析员 SAC 执证编号:S0080524020008
杨冰 分析员 SAC 执证编号:S0080515120002 SFC CE Ref:BOM868
陈健恒 分析员 SAC 执业证书编号:S0080511030011 SFC CE Ref:BBM220
[1]
[2]
[3]
[4]
[5]
[6]
[7]
[8]
法律声明
本公众号不是中国国际金融股份有限公司(下称“中金公司”)研究报告的发布平台。本公众号只是转发中金公司已发布研究报告的部分观点,订阅者若使用本公众号所载资料,有可能会因缺乏对完整报告的了解或缺乏相关的解读而对资料中的关键假设、评级、目标价等内容产生理解上的歧义。订阅者如使用本资料,须寻求专业投资顾问的指导及解读。
本公众号仅面向中金公司中国内地客户,任何不符合前述条件的订阅者,敬请订阅前自行评估接收订阅内容的适当性。订阅本公众号不构成任何合同或承诺的基础,中金公司不因任何单纯订阅本公众号的行为而将订阅人视为中金公司的客户。
一般声明
本公众号仅是转发中金公司已发布报告的部分观点,所载盈利预测、目标价格、评级、估值等观点的给予是基于一系列的假设和前提条件,订阅者只有在了解相关报告中的全部信息基础上,才可能对相关观点形成比较全面的认识。如欲了解完整观点,应参见中金研究网站()所载完整报告。
在法律许可的情况下,中金公司可能与本资料中提及公司正在建立或争取建立业务关系或服务关系。因此,订阅者应当考虑到中金公司及/或其相关人员可能存在影响本资料观点客观性的潜在利益冲突。与本资料相关的披露信息请访,亦可参见近期已发布的关于相关公司的具体研究报告。




评论