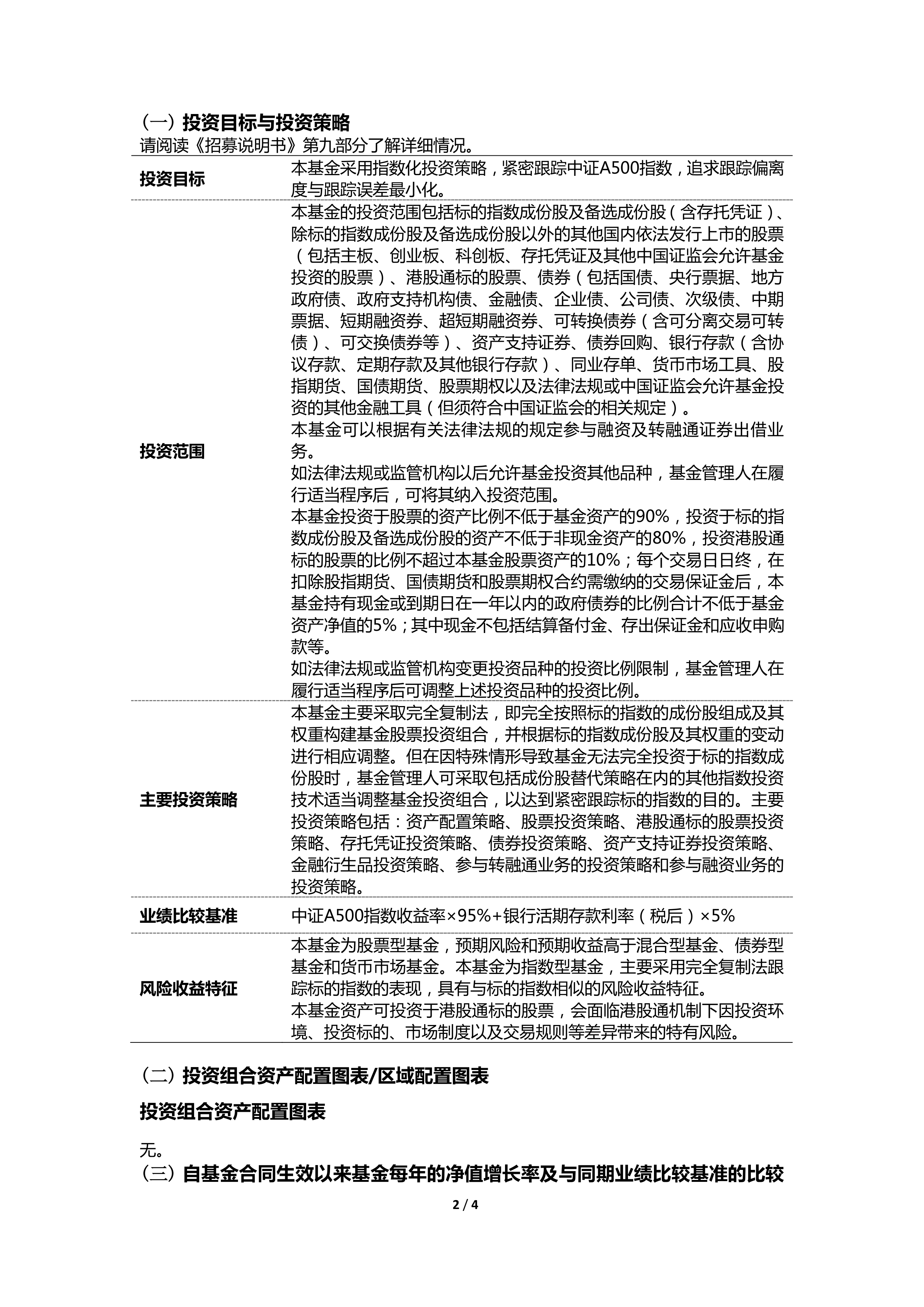
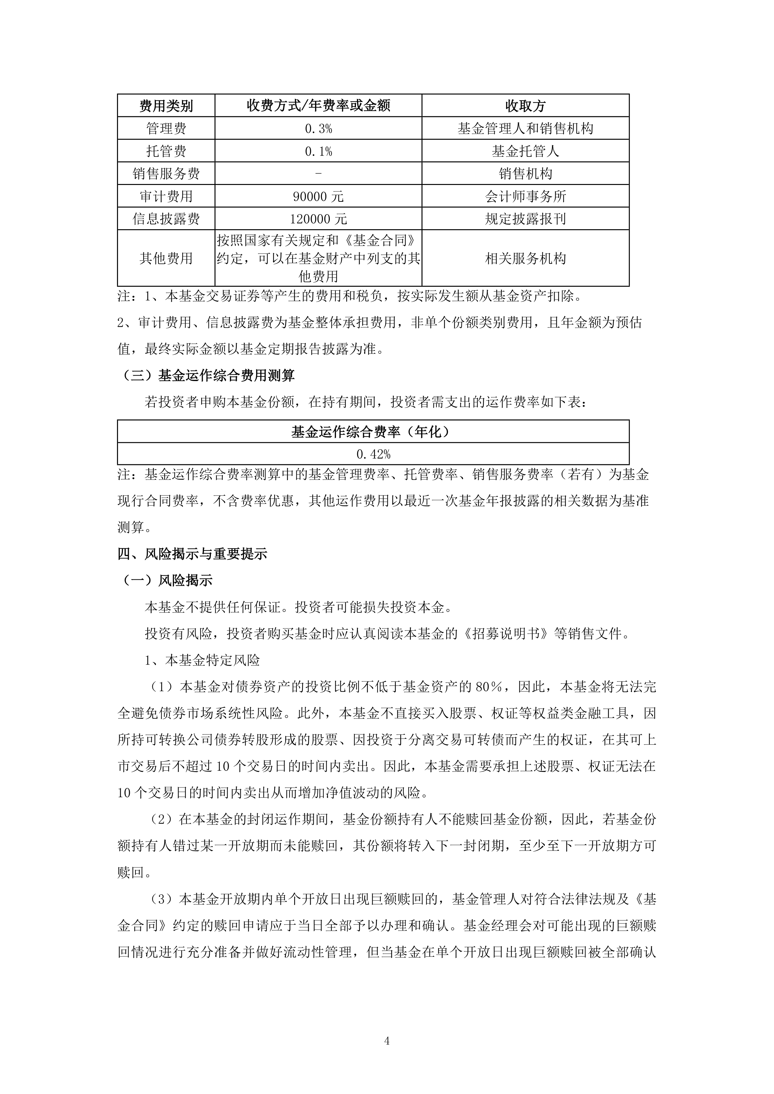
证券投资案例分析(证券投资经典案例解析读后感)
案例1投资者王某接到李某来电,称其是国内知名的A证券公司员工,通过交易所得知他的股票账户亏损,A证券公司可以为其推荐股。

图片来源于网络案情简介华泰证券某营业部证券投资咨询人员李某中信建投证券某营业部分析师丁某出租个人业务资格,以获取。

案例中,员工未在中国证券业协会注册登记为证券投资顾问的情况下,通过新浪微博微信等媒体向投资者提供大盘分析个股点评。
案例1投资者王某接到李某来电,称其是国内知名的A证券公司员工,通过交易所得知他的股票账户亏损,A证券公司可以为其推荐股。

图片来源于网络案情简介华泰证券某营业部证券投资咨询人员李某中信建投证券某营业部分析师丁某出租个人业务资格,以获取。

案例中,员工未在中国证券业协会注册登记为证券投资顾问的情况下,通过新浪微博微信等媒体向投资者提供大盘分析个股点评。
评论